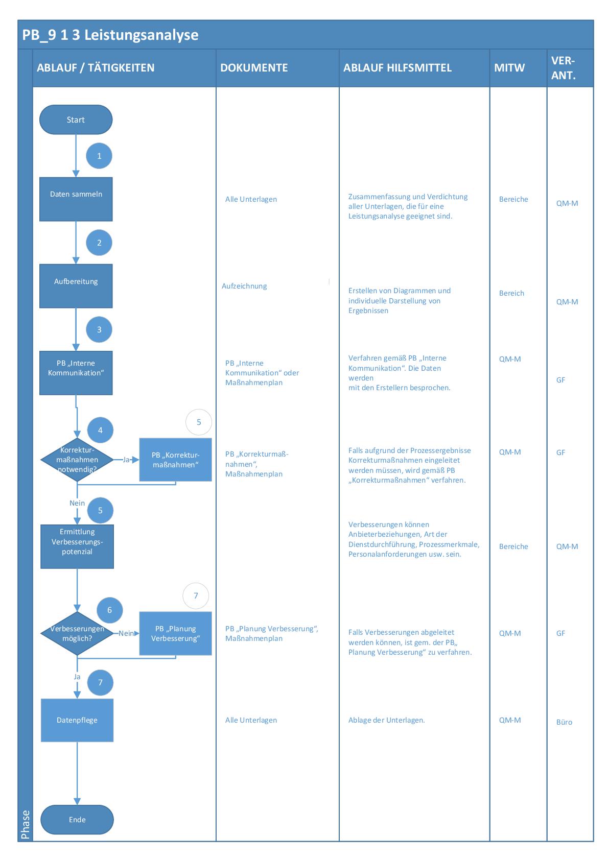
PB 9 1 3 Leistungsanalyse